The abuse and neglect of children is a serious problem
in California as well as in the nation as a whole. In 1994, there
were over 664,000 reports of child abuse/neglect and about
90,000 children in foster care in California. Between 1987-88 and
1994-95, the number of children served by the Child
Welfare Services (CWS) system, after controlling for changes in
population, increased 27 percent.
This report presents a variety of information on the subject
of child abuse and neglect. It is designed to serve both as a
reference document and as a vehicle for stimulating further discussion
and policy development on these issues.
Chapter 1 defines child abuse and neglect and describes
the child welfare services system. In Chapter 2, we present trends
and characteristics regarding child abuse and neglect in
California. Chapter 3 provides information on the state's CWS
Program. Chapter 4 displays cost data related to child abuse and
neglect. Chapter 5 provides data to assess the CWS system. Finally,
in Chapter 6 we provide an assessment of the CWS Program
and discuss policy implications suggested by the information
provided in the preceding chapters.
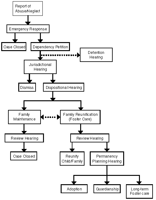
The chart on the following pages shows the flow of a report
of child abuse/neglect through the child welfare system.
The state collects information regarding the incidence of
child abuse/neglect through reports made by county welfare
departments. It is difficult, however, to measure the actual incidence
of child abuse/neglect for several reasons. First, the definitions
and guidelines used for determining child abuse/neglect are
not precise. Second, some people may be reluctant to report
child abuse or neglect because they do not want to become
involved. Finally, it may be difficult for government agencies to
substantiate a report, even though abuse or neglect has occurred.
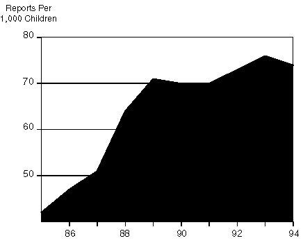
In California, the number of child abuse/neglect reports
per 1,000 children increased 76 percent between 1985 and 1994.
While this suggests that child abuse/neglect has increased
significantly, data are not available on the number of reports that
were actually substantiated (that is, where it was determined that
abuse or neglect had occurred).
Mandated Reporters Account for Over Half The Reports of Abuse/Neglect
January 1993
- The California Child Abuse Reporting Law requires certain
professionals to report known or suspected child abuse. Legally
mandated reporters include certain employees of schools (such as teachers)
or day care facilities, health practitioners (physicianurses,
clinical social workers), child protective agencies (county welfare,
probation, police departments), and commercial film and photographic print
processors.
- Based on data from January 1993, 54 percent of the reports
came from legally mandated reporters. The single largest source of all
reports -- about one-fifth of the total -- were made by schools.
Who are the Victims and Perpetrators Of Child Abuse/Neglect?
January 1993
Physical or Sexual Abuse Account for Half the Reports of Abuse/Neglect
1994
- In 1994, about half of the reports of abuse/neglect were due to
physical abuse (32 percent) or sexual abuse (17 percent).
- About one-third of the reports were due to general neglect, such
as regularly leaving a young child in the home without supervision.
- This distribution of the types of reported abuse/neglect has
remained generally constant over the last ten years.
Reports of Abuse/Neglect Increased Significantly During the Late 1980s
- Between 1985 and 1989, the number of reports of abuse/neglect
increased 70 percent, from 42 to 71 per 1,000 children. Since
1989, however, the rate has increased more slowly.
- The sharp increase in the late 1980s may have been partly due to
an increase in the number of children born with drug-exposure
problems. These cases were generally reported to CWS until 1990,
when legislation was enacted which restricted conditions for reporting.
The increase in reporting rates over this entire period is due to: (1)
increased incidents of child abuse/neglect as a result of increased
economic pressures on families, (2) increased use of illegal
drugs, and (3) greater public awareness of child abuse/neglect.
- In total, there were about 296,000 reports of child abuse/neglect
in 1985, compared to about 664,000 in 1994. This represents a
124 percent increase over the period, or an average annual rate
of almost 10 percent.
California Has the Highest Rate of Reported
Abuse/Neglect Among the Ten Largest States
1993
- In 1993, California had the highest rate of reported
abuse/neglect among the ten largest states76 per 1,000 children.
- The variation among the states is partly due to differences in
reporting laws, data collection systems, and definitions of child
abuse/neglect. For example, Pennsylvania does not include "general neglect" in its definition of child abuse/neglect.
Rate of Reported Abuse/Neglect Varies Among Counties
1994
- Of the ten largest counties, San Diego Cou��X�nty had the highest rate
of reported abuse/neglect in 199450 percent higher than the
statewide average. (In 1991, the county's reporting rate was almost
90 percent higher than the statewide average.)
- Riverside County had the lowest reporting rate in 1994, which was
40 percent below the statewide average.
- Some variation may be due to differences in demographics (for
example, incidence of poverty) or differences in methods of data
collection; however, these two factors do not appear to explain all of
the variation.
Law Enforcement Involvement In Child Abuse Cases
Most Common Stress Factors In Abusive Households
January 1993
- Research suggests that risk factors for child abuse/neglect
include poverty, unemployment, alcohol/drug abuse, history of child
abuse/neglect or violence in the family, limited support systems (such
as family and friends), low self-esteem, and poor health of parent.
- Based on a survey of CWS cases in January 1993, the most
common stress factors present in households experiencing child abuse
were the inability to cope with parenting (35 percent of the cases) and
disruption of family structure, such as divorce (33 percent).
Return to the Table of Contents
Continue to Part II, The Child Welfare Services System Part A
Return to LAO Home Page